中国铁路沈阳局集团有限公司根据企业发展需要,拟招聘全日制普通高等院校大专(高职)学历毕业生,现将有关事项公告如下:
一、招聘计划
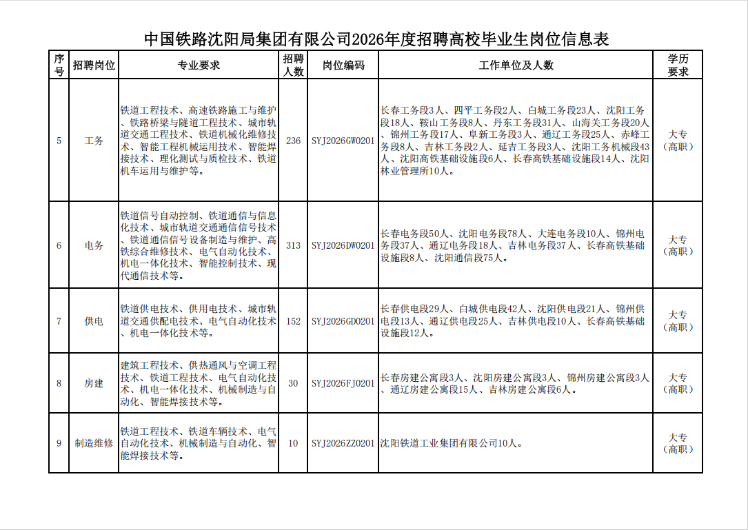
本次计划招聘1784人,招聘专业、岗位、人数和工作单位等内容详见附件。
二、应聘条件
1.列入国家招生计划,全日制普通高等院校大专(高职)学历应届毕业生;
2.遵纪守法,品行端正,热爱铁路事业,认同企业文化;
3.在校所学专业为铁路专业方向,所学课程包含铁路专业课程,专业、学历等符合招聘岗位要求;
4.身心健康,无色盲色弱,身体条件符合招聘岗位要求;
5.服从企业对岗位的安排和调整,能够适应偏远地区、长期夜班、轮班制等工作环境;
6.工作所在地生源优先。
三、招聘流程
招聘流程按网上报名、资格审查、面试考核、公示录用等环节进行,具体如下:
1.网上报名。报名采取网上报名方式,报名时间2025年11月3日至2025年12月20日。有意应聘毕业生在规定时间内登录中国铁路人才招聘网(http://rczp.china-railway.com.cn)进行网上报名。申请岗位时选择“中国铁路沈阳局集团有限公司2026年度招聘高校毕业生公告(二)”所对应岗位,每人限报1个岗位。毕业生本人应认真如实填写报名信息,并上传个人照片、就业推荐表、成绩单、教育部学籍在线验证报告等相关材料。提交前请仔细核对,图像应清晰可辨认,信息要完整准
确,报名成功后不予退回更改。
2.资格审查。根据招聘岗位要求,对应聘人员报名信息进行审核,择优筛选符合岗位要求的毕业生参加后续考核。未进入考核环节的应聘毕业生恕不另行通知。
3.面试考核。采取面试考核方式进行考核,根据考核成绩择优确定拟录用人选。
4.公示录用。拟录用人选通过中国铁路人才招聘网公示。公示期满无异议的,办理录用手续。
四、其他事项
1.本次招聘仅接受毕业生本人在报名期间通过中国铁路人才招聘网报名,无其他报名方式,不接受上门、邮寄、他人代交简历或电子邮箱发送简历。
2.应聘毕业生在招聘期间须保持联系方式畅通,关注报名网站的站内信,凡未按规定时间、地点和要求参加各招聘环节的,视为本人自动放弃。招聘过程中,凡未进入下一环节者,不再单独通知。
3.所有信息须由应聘毕业生本人如实填报,如发现信息不实或弄虚作假的,取消应聘资格或录用资格。
4.中国铁路沈阳局集团有限公司不向应聘者收取任何费用,不指定辅导用书,不举办也不委托任何机构举办任何形式辅导培训班,请提高警惕,谨防受骗。
5.参加面试考核时应聘毕业生须携带以下材料原件及复印件,复印件不予退回。
(1)经本人签字确认的“毕业生应聘登记表”(在中国铁路人才招聘网“个人中心-我的信息-我的工作申请-简历下载”中生成打印);
(2)身份证,各种能够证明本人资历或能力的证书材料等;
(3)毕业生就业推荐表(加盖学校就业部门公章),成绩单(加盖学校教务部门公章),教育部学籍在线验证报告(教育部学信网下载打印);
(4)全国普通高等学校毕业生就业协议书;
(5)体检报告。六个月内二级甲等及以上医院常规项目体检报告,血压、辨色力、视力、听力、心电图、胸片、血常规、尿常规、肝功能、肾功能为必检项目,须有体检结论。
6.中国铁路沈阳局集团有限公司招聘毕业生的官方网站为中国铁路人才招聘网。
7.中国铁路沈阳局集团有限公司保留对本招聘公告的最终解释权。
8.咨询电话:024-62024851;咨询时间:报名期间工作日上午:9:00-11:00;下午:15:00-17:00。
附件:


中国铁路沈阳局集团有限公司人事部
2025年11月3日

